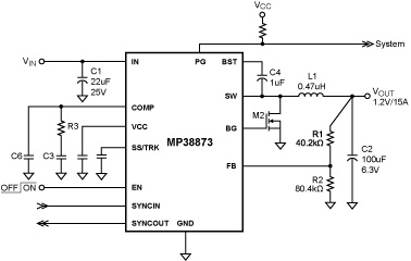
PinoutDescriptionThe MP38873 is a monolithic step-down switch mode converter with a built in internal power MOSFET. It achieves 15A continuous output current over a wide input supply range with excellent load and line regulation. Current mode operation provides fast transient response and eases lo...
MP38873: PinoutDescriptionThe MP38873 is a monolithic step-down switch mode converter with a built in internal power MOSFET. It achieves 15A continuous output current over a wide input supply range with exce...
SeekIC Buyer Protection PLUS - newly updated for 2013!
268 Transactions
All payment methods are secure and covered by SeekIC Buyer Protection PLUS.
US $.73 - .92 / Piece
LED Lighting Drivers 200VPP High Voltage EL Lamp Driver
