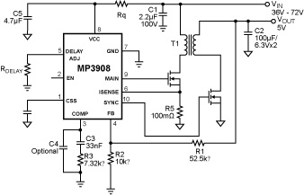
PinoutDescriptionThe MP3908 is a flexible current-mode PWM controller optimized for power-supply applications. The MP3908 features resistor-programmable dead-time control to optimize efficiency for a broad number of different configurations, and a synchronous secondary gate drive. The MOSFET drive...
MP3908: PinoutDescriptionThe MP3908 is a flexible current-mode PWM controller optimized for power-supply applications. The MP3908 features resistor-programmable dead-time control to optimize efficiency for ...
SeekIC Buyer Protection PLUS - newly updated for 2013!
268 Transactions
All payment methods are secure and covered by SeekIC Buyer Protection PLUS.
US $.92 - 1.16 / Piece
Switching Converters, Regulators & Controllers 10V Gate Drive Boost Controller
