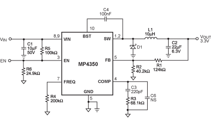
PinoutDescriptionThe MP4350 is a high frequency step-down switching regulator with an integrated internal high-side high voltage power MOSFET. MP4350 provides 2.5A output with current mode control for fast loop response and easy compensation. The wide 4.5V to 20V input range accommodates a variety...
MP4350: PinoutDescriptionThe MP4350 is a high frequency step-down switching regulator with an integrated internal high-side high voltage power MOSFET. MP4350 provides 2.5A output with current mode control f...
SeekIC Buyer Protection PLUS - newly updated for 2013!
268 Transactions
All payment methods are secure and covered by SeekIC Buyer Protection PLUS.
