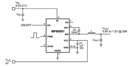
PinoutDescriptionThe MP86981 is a monolithic Half Bridge with built in internal power MOSFETs and gate drivers. It achieves 20A continuous output current over a wide input supply range.Integration of the Driver and MOSFETs results in high efficiency due to optimal dead time control and parasitic i...
MP86981: PinoutDescriptionThe MP86981 is a monolithic Half Bridge with built in internal power MOSFETs and gate drivers. It achieves 20A continuous output current over a wide input supply range.Integration o...
SeekIC Buyer Protection PLUS - newly updated for 2013!
268 Transactions
All payment methods are secure and covered by SeekIC Buyer Protection PLUS.
US $2.9 - 3.71 / Piece
Switching Converters, Regulators & Controllers 25A 16V Integrated Step Down Converter
US $2.41 - 2.52 / Piece
Switching Converters, Regulators & Controllers 25A 16V Integrated Step Down Converter
US $1.25 - 1.57 / Piece
Switching Converters, Regulators & Controllers 3A 23V 600kHz Step Dwn w/Sync Gate Drvr
