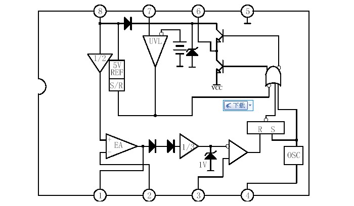
Features: ·Optimized for off-line and DC to DC converts·Low start up current(<1mA)·Automatic feed forward compensation·Pulse-by-Pulse current limiting·Enhanced load response characteristic·Under-voltage lookout with hysteresis.·Double pulse Suppression·High current totem pole output·Internally ...
YD3843: Features: ·Optimized for off-line and DC to DC converts·Low start up current(<1mA)·Automatic feed forward compensation·Pulse-by-Pulse current limiting·Enhanced load response characteristic·Under-...
SeekIC Buyer Protection PLUS - newly updated for 2013!
268 Transactions
All payment methods are secure and covered by SeekIC Buyer Protection PLUS.

|
PARAMETER |
Symbol |
VALUE |
UNIT |
| Supply Voltage(Low impedance Source) |
Vcc |
30 |
V |
| Supply Voltage(Icc<30mA) |
Vcc |
Self Limiting |
V |
| Output Current |
Io |
±1 |
A |
| Output Energy(Capacitive Load) |
5 |
J | |
| Analog Inputs(pin 2, 3) |
VI(ANA) |
-0.3 to +6.3 |
V |
| Error Amplifier Output Sink Current |
lSINK(EA) |
10 |
mA |
| Power Dissipation |
PD |
At Tamb25 1.0 |
W |
| Lead Temperature |
Tlead |
300 |
|
| Storage Temperature |
Tstg |
65-+150 |
The YD3843 provides the necessary features to implement off-line or DC to DC fixed frequency current mode control schemes with a minimal external parts count.