Published:2009/6/15 22:26:00 Author:May | From:SeekIC

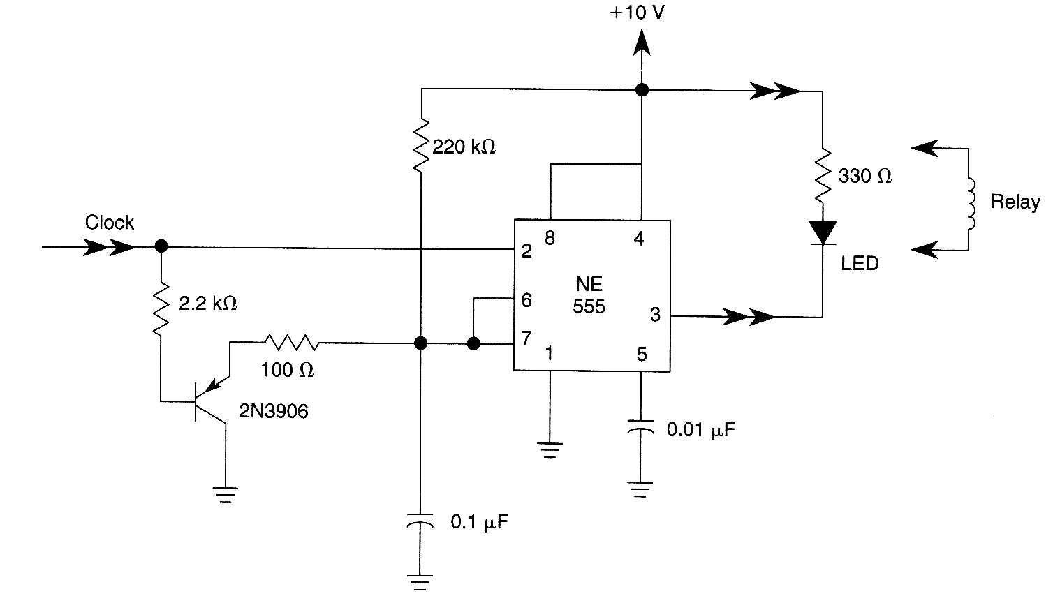
This missing pulse detector can use an LED or relay output.
Reprinted Url Of This Article:
http://www.seekic.com/circuit_diagram/555_Circuit/555_MISSING_PULSE_DETECTOR.html
Print this Page | Comments | Reading(3)
Code: