Low Cost Custom Prototype PCB Manufacturer

LED and Light Circuit

Index



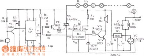
Acousto-optic double two-way flow control lights with music voice circuit diagram

Published:2014/3/13 2:43:00 Author:lynne | Keyword: Acousto-optic double two-way flow control lights with music voice circuit diagram,

Acousto-optic double two-way flow control lights with music voice circuit diagram
Circuit is shown, which consists of voice electronic switch, light control switch, one-shot, controllable multivibrator circuit vocal music, counting / pulse distribution circuit ring, six-way driver circuit and the AC buck Lantern rectifier circuit. It can be a two-way flow in the lights, it is also accompanied by melodious music more than the first, Streamer, melodious music.   (View)

View full Circuit Diagram | Comments | Reading(4939)

Acousto-optic double eight-way lantern with 12 songs sound circuit control(BH - SH - II) circuit diagram

Published:2014/3/11 23:02:00 Author:lynne | Keyword: Acousto-optic double eight-way lantern with 12 songs sound circuit control(BH - SH - II) circuit diagram, BH - SH - II

Acousto-optic double eight-way lantern with 12 songs sound circuit control(BH - SH - II) circuit diagram
The circuit shown in FIG. It consists of voice electronic switch, light control switch, vocal music circuit, audio amplifier circuit, multivibrator timing distribution circuit, audio control switch circuit, thyristor drive circuit and the AC buck rectifier circuit. The circuit in the broadcast world music, while eight sparkling lights synchronized with music, Streamer, fickle.   (View)

View full Circuit Diagram | Comments | Reading(2679)

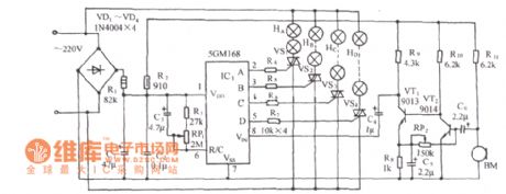
Voice control type two-way water lights with the sound control circuit (5G167) circuit diagram

Published:2014/3/11 23:00:00 Author:lynne | Keyword: Voice control type two-way water lights with the sound control circuit (5G167) circuit diagram, 5G167

Voice control type two-way water lights with the sound control circuit (5G167) circuit diagram
Circuit is shown, which consists of voice circuits, one-shot, the ring count pulse distribution / driver circuit, thyristor trigger control circuit, audible sound of the waves and the AC buck rectifier circuit and other components, which enables three-way bidirectional string lights automatically flip water and rocks with waves hitting the coast or natural sound.   (View)

View full Circuit Diagram | Comments | Reading(2820)

With SH805 acousto-optic double control lights with music voice circuit diagram

Published:2014/3/11 22:56:00 Author:lynne | Keyword: With SH805 acousto-optic double control lights with music voice circuit diagram, SH805

With SH805 acousto-optic double control lights with music voice circuit diagram
The circuit shown in the figure, which consists of voice-activated switch, light control switch, one-shot timer circuit, control circuit and lights music sound circuit. The light control circuit 16 functions program can automatically transform, colorful, and its control method is sound, light double control, not light during the day, at night before proceeding voice. In the flickering lights, it is also accompanied by sweet waltz music.   (View)

View full Circuit Diagram | Comments | Reading(2438)

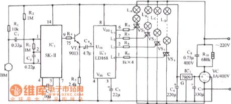
LD168 audio voltage-controlled Carla OK lights shine control circuit diagram

Published:2014/3/10 21:49:00 Author:lynne | Keyword: LD168 audio voltage-controlled Carla OK lights shine control circuit diagram, LD168

LD168 audio voltage-controlled Carla OK lights shine control circuit diagram
The circuit shown in the figure, the voltage-controlled flash it to an audio tape recorders ASIC LD168 is the core component, it is through an external SCR drive four lights.   (View)

View full Circuit Diagram | Comments | Reading(2405)

Adopts SH805 acousto-optic double control power lights with birdsong circuit diagram

Published:2014/3/10 21:42:00 Author:lynne | Keyword: Adopts SH805 acousto-optic double control power lights with birdsong circuit diagram, SH805

Adopts SH805 acousto-optic double control power lights with birdsong circuit diagram
Circuit is shown, which consists of voice circuits, sound, light and dual control one-shot timer circuit, SH805 light control circuit, birds sound buck rectifier circuit and the AC circuit. It achieved manually or automatically controlled four-power lights, there are 16 kinds of lights transform patterns, but also issued sweet birdsong. BM is the acoustic energy sensor; BH-SK-I is the voice ASIC.   (View)

View full Circuit Diagram | Comments | Reading(2264)

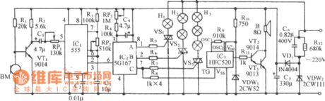
5GM168 audio voltage controlled style dance hall lanterns decorated with birds sound Diagram

Published:2014/3/10 21:34:00 Author:lynne | Keyword: 5GM168 audio voltage controlled style dance hall lanterns decorated with birds sound Diagram, 5GM168

5GM168 audio voltage controlled style dance hall lanterns decorated with birds sound Diagram
As shown, it is based on a voltage-controlled lantern audio control IC 5GM168 as the core, with the sound of birds and the sound amplifier circuit, consisting of a voltage-controlled lights and birdsong audio sound circuitry.   (View)

View full Circuit Diagram | Comments | Reading(2309)

Sound control water lantern with broadcasting some great musical compositions circuit diagram(5G167) schematic

Published:2014/3/9 21:33:00 Author:lynne | Keyword: Sound control water lantern with broadcasting some great musical compositions circuit diagram(5G167) schematic, 5G167

Sound control water lantern with broadcasting some great musical compositions circuit diagram(5G167) schematic
The circuit shown in the figure, which consists of acoustic / electric sensors, audio amplifiers, circulators count pulse distribution / driver circuit, SCR control circuit, vocal music circuit, audio amplifier circuit and the AC buck rectifier circuit. IC1 using 5G167, which is dedicated to rotating ring counts recorders allocation flash tank design / driver integrated circuit, which contains the rectified signal amplifiers, voltage-controlled oscillator and three ring timing counter and three drain output circuit.   (View)

View full Circuit Diagram | Comments | Reading(2228)

5G167 voltage-controlled two-way audio water lantern control circuit diagram

Published:2014/3/9 21:37:00 Author:lynne | Keyword: 5G167 voltage-controlled two-way audio water lantern control circuit diagram, 5G167

5G167 voltage-controlled two-way audio water lantern control circuit diagram
As shown in the circuit, 5G167 is Shanghai components Wuchang tape recorders manufactured rotary speaker ASIC lighting control; HTD is to convert the audio signal into a corresponding electrical signal.   (View)

View full Circuit Diagram | Comments | Reading(2199)

5GMl68 audio voltage-controlled festival lantern control circuit diagram

Published:2014/3/9 21:41:00 Author:lynne | Keyword: 5GMl68 audio voltage-controlled festival lantern control circuit diagram, 5GMl68

5GMl68 audio voltage-controlled festival lantern control circuit diagram
As shown for the introduction of four lights 5GM168 composed of a control circuit (chip G-foot vacant), after four output current limiting resistor added to each VS1 ~ VS4 gate control their lights off and the corresponding road lanterns. BM is a pickup sensor.   (View)

View full Circuit Diagram | Comments | Reading(2249)

Sound control birdsong lights circuit(555、KD-5602) schematic

Published:2014/3/6 20:49:00 Author:lynne | Keyword: Sound control birdsong lights circuit(555、KD-5602) schematic,

Sound control birdsong lights circuit(555、KD-5602) schematic
The circuit shown in FIG. It consists of acoustic / electric sensors trigger timing circuit, thyristor trigger control circuit, birds sound buck rectifier circuit and the AC circuit.   (View)

View full Circuit Diagram | Comments | Reading(2486)

With SK-IV voice sounding music with automatic lighting circuit diagram

Published:2014/3/4 20:17:00 Author:lynne | Keyword: With SK-IV voice sounding music with automatic lighting circuit diagram,

With SK-IV voice sounding music with automatic lighting circuit diagram
Circuit is shown, comprising a transducer microphone, voice circuit, thyristor control circuit, and the circuit share the music sound buck rectifier circuit. BH-SK-IV is the core component of the circuit.   (View)

View full Circuit Diagram | Comments | Reading(2153)

Dongfeng Peugeot Citroen Picasso 2.0L Front and rear fog lamps circuit

Published:2014/2/24 20:20:00 Author:lynne | Keyword: Dongfeng Peugeot Citroen Picasso 2.0L Front and rear fog lamps circuit,

Dongfeng Peugeot Citroen Picasso 2.0L Front and rear fog lamps circuit
Dongfeng Peugeot Citroen Picasso 2.0L Front and rear fog lamps circuit shown in Figure:   (View)

View full Circuit Diagram | Comments | Reading(3149)

Dongfeng Peugeot Citroen Picasso 2.0L sedan interior lighting circuit

Published:2014/2/18 20:54:00 Author:lynne | Keyword: Dongfeng Peugeot Citroen Picasso 2.0L sedan interior lighting circuit,

Dongfeng Peugeot Citroen Picasso 2.0L sedan interior lighting circuit
Dongfeng Peugeot Citroen Picasso 2.0L sedan interior lighting circuit shown in Figure:   (View)

View full Circuit Diagram | Comments | Reading(2210)

Dongfeng Peugeot Citroen Picasso 2.0L sedan brake hand brake fluid level indicator circuit

Published:2014/2/17 20:50:00 Author:lynne | Keyword: Dongfeng Peugeot Citroen Picasso 2.0L sedan brake hand brake fluid level indicator circuit,

Dongfeng Peugeot Citroen Picasso 2.0L sedan brake hand brake fluid level indicator circuit
Dongfeng Peugeot Citroen Picasso 2.0L sedan brake hand brake fluid level indicator circuit shown in Figure:   (View)

View full Circuit Diagram | Comments | Reading(1944)

Siena passenger compartment lamp circuit

Published:2014/1/16 20:37:00 Author:lynne | Keyword: Siena passenger compartment lamp circuit,

Siena passenger compartment lamp circuit
Siena passenger compartment lamp circuit shown in Figure:   (View)

View full Circuit Diagram | Comments | Reading(1956)

Siena turn signals lights and emergency lights circuit

Published:2014/1/16 20:36:00 Author:lynne | Keyword: Siena turn signals lights and emergency lights circuit,

Siena turn signals lights and emergency lights circuit
Siena turn signals lights and emergency lights circuit shown in Figure:   (View)

View full Circuit Diagram | Comments | Reading(1853)

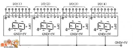
The composition of N-bit LED display circuit diagram

Published:2014/1/2 20:45:00 Author:lynne | Keyword: The composition of N-bit LED display circuit diagram,

The composition of N-bit LED display circuit diagram
The composition of N-bit LED display circuit diagram as shown:   (View)

View full Circuit Diagram | Comments | Reading(2271)

The composition of 4-bit LED display circuit diagram

Published:2014/1/2 20:45:00 Author:lynne | Keyword: The composition of 4-bit LED display circuit diagram,

The composition of 4-bit LED display circuit diagram
The composition of4-bit LED display circuit diagram as shown:   (View)

View full Circuit Diagram | Comments | Reading(2465)

8-bit LED dynamic display circuit

Published:2014/1/2 20:28:00 Author:lynne | Keyword: 8-bit LED dynamic display circuit,

8-bit LED dynamic display circuit
8-bit LED dynamic display circuit shown in Figure:   (View)

View full Circuit Diagram | Comments | Reading(3044)

Pages:1/72 1234567891011121314151617181920Under 20