Published:2014/3/6 20:49:00 Author:lynne | Keyword: Sound control birdsong lights circuit(555、KD-5602) schematic, | From:SeekIC

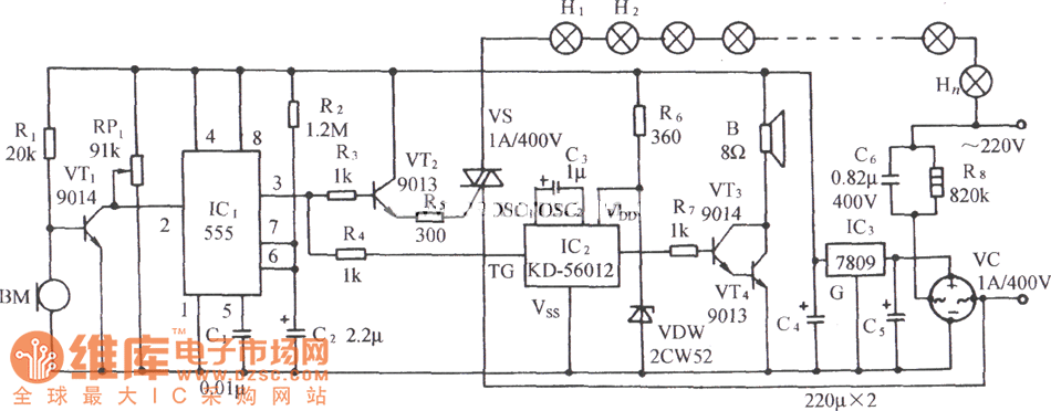
The circuit shown in FIG. It consists of acoustic / electric sensors trigger timing circuit, thyristor trigger control circuit, birds sound buck rectifier circuit and the AC circuit.
Reprinted Url Of This Article:
http://www.seekic.com/circuit_diagram/LED_and_Light_Circuit/Sound_control_birdsong_lights_circuit555-KD_5602_schematic.html
Print this Page | Comments | Reading(3)
Code: