Low Cost Custom Prototype PCB Manufacturer

LED and Light Circuit

Index 5



Uncoupling Ramp Driver

Published:2013/6/13 21:24:00 Author:muriel | Keyword: Uncoupling Ramp Driver

Uncoupling Ramp Driver
  (View)

View full Circuit Diagram | Comments | Reading(844)

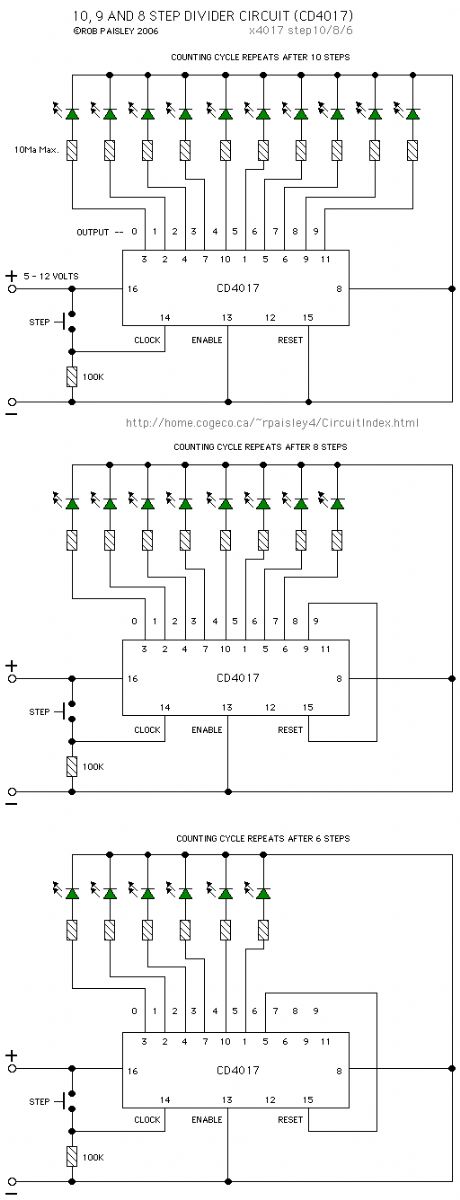
10, 8 And 6 Step LED Circuits

Published:2013/6/13 21:24:00 Author:muriel | Keyword: 10, 8 And 6 Step , LED Circuits

10, 8 And 6 Step LED Circuits
Each time switch S1 is closed the count on the CD4017 advances by 1 step and the coresponding LED turns on. When the maximium count plus 1 is reached for each circuit the cycle is restarted and repeats.   (View)

View full Circuit Diagram | Comments | Reading(1299)

Diode Type Constant Lighting Circuits

Published:2013/6/13 1:37:00 Author:muriel | Keyword: Diode Type, Constant Lighting Circuits

Diode Type Constant Lighting Circuits
  (View)

View full Circuit Diagram | Comments | Reading(1058)

Ash Pit Dimmer Circuit

Published:2013/6/13 1:24:00 Author:muriel | Keyword: Ash Pit Dimmer Circuit

Ash Pit Dimmer Circuit
  (View)

View full Circuit Diagram | Comments | Reading(1069)

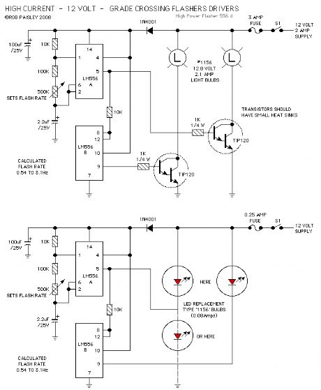
High Current - Crossing Light Flasher (LM556)

Published:2013/6/6 20:51:00 Author:muriel | Keyword: High Current , Crossing Light Flasher , LM556

High Current - Crossing Light Flasher (LM556)
This following circuit shows a simple grade crossing flasher with enough current capacity to drive 12 Volt lamps with 2 Amps current draw. The circuit could be used for open house displays, etc. The flasher is driven by an LM556 dual time configured in a Push-Pull arrangement. The flash rate can be adjusted by varying the value of the 500K ohm variable resistor. The flash rate is calculated as being from 0.54 to 3.1 Hertz. The only real concern with this circuit is the need for a 12 volt power supply large enough for the current required by the lamps. The #1156 automotive lamps specified are rated at 2.1 amps but as only one light is on at a time the current draw for the circuit would be just slightly above 2.1 amps. Other lamps such as the #1141 draw less current.   (View)

View full Circuit Diagram | Comments | Reading(1240)

Push-Pull - Crossing Light Flasher

Published:2013/6/6 20:50:00 Author:muriel | Keyword: Push-Pull, Crossing Light Flasher

Push-Pull - Crossing Light Flasher
  (View)

View full Circuit Diagram | Comments | Reading(1067)

Synchronous Crossing Light Flashers

Published:2013/6/6 20:50:00 Author:muriel | Keyword: Synchronous Crossing Light Flashers

Synchronous Crossing Light Flashers
In the synchronous flasher control the oscillator is running at all times and the power to each set of flashers is turned on or off by the control circuit for that crossing. This allows any number of flasher sets at different crossings to controlled individually and yet flash in unison. Two versions of the flasher output control are shown. In OUTPUT 1 the lights are turned on when the control circuit goes to the common of the circuit. In OUTPUT 2 the lights are turned on when the control circuit goes to the positive supply of the circuit or some other supply source. In either case the PNP and NPN transistors above and below the LED's are turned on and the crossing lights will flash. IF more than one set of flashers is used at a particular crossing the LED's could be wired in series so as to keep the number of output control circuits to a minimum. This is shown on the basic flasher schematic.   (View)

View full Circuit Diagram | Comments | Reading(1057)

Basic Crossing Light Flasher

Published:2013/6/6 20:49:00 Author:muriel | Keyword: Basic Crossing Light Flasher

Basic Crossing Light Flasher
  (View)

View full Circuit Diagram | Comments | Reading(956)

Incandescent Lamp Simulator Circuit

Published:2013/5/28 21:59:00 Author:muriel | Keyword: Incandescent Lamp Simulator Circuit

Incandescent Lamp Simulator Circuit
  (View)

View full Circuit Diagram | Comments | Reading(1059)

2011 Grade Crossing Flasher circuit

Published:2013/5/28 21:58:00 Author:muriel | Keyword: 2011 Grade Crossing Flasher circuit

2011 Grade Crossing Flasher circuit
  (View)

View full Circuit Diagram | Comments | Reading(1001)

Traffic Light Schematic

Published:2013/5/22 22:31:00 Author:muriel | Keyword: Traffic Light Schematic

Traffic Light Schematic
  (View)

View full Circuit Diagram | Comments | Reading(1829)

20 Step Traffic Light Schematic

Published:2013/5/22 22:31:00 Author:muriel | Keyword: 20 Step Traffic Light Schematic

20 Step Traffic Light Schematic
  (View)

View full Circuit Diagram | Comments | Reading(2274)

20 Step LED Circuit

Published:2013/5/22 22:30:00 Author:muriel | Keyword: 20 Step LED Circuit

20 Step LED Circuit
  (View)

View full Circuit Diagram | Comments | Reading(1470)

Red And Green Output LEDs

Published:2013/5/22 22:16:00 Author:muriel | Keyword: Red And Green Output LEDs

Red And Green Output LEDs
  (View)

View full Circuit Diagram | Comments | Reading(862)

Infrared LEDs As Artificial Light

Published:2013/5/22 21:58:00 Author:muriel | Keyword: Infrared LEDs, Artificial Light

Infrared LEDs As Artificial Light
  (View)

View full Circuit Diagram | Comments | Reading(925)

Using Infrared LEDs As Artificial Light

Published:2013/5/22 21:53:00 Author:muriel | Keyword: Using Infrared LEDs, Artificial Light

Using Infrared LEDs As Artificial Light
  (View)

View full Circuit Diagram | Comments | Reading(824)

RR LED flasher (alternating)

Published:2013/5/16 1:50:00 Author:muriel | Keyword: RR LED flasher

RR LED flasher (alternating)
  (View)

View full Circuit Diagram | Comments | Reading(812)

Adjustable flashing LED

Published:2013/5/14 22:47:00 Author:muriel | Keyword: Adjustable flashing LED

Adjustable flashing LED
  (View)

View full Circuit Diagram | Comments | Reading(829)

Single cell LED flashlight

Published:2013/5/9 21:11:00 Author:muriel | Keyword: Single cell, LED flashlight

Single cell LED flashlight
  (View)

View full Circuit Diagram | Comments | Reading(1311)

Magic Lamp

Published:2013/5/7 21:57:00 Author:muriel | Keyword: Magic Lamp

Magic Lamp
  (View)

View full Circuit Diagram | Comments | Reading(1309)

Pages:5/72 1234567891011121314151617181920Under 20