Published:2013/6/6 20:51:00 Author:muriel | Keyword: High Current , Crossing Light Flasher , LM556 | From:SeekIC

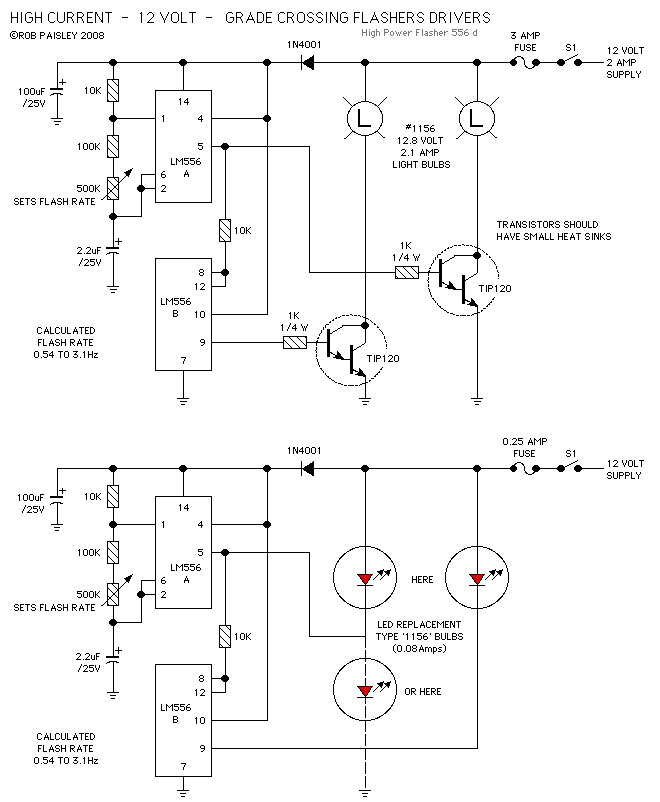
This following circuit shows a simple grade crossing flasher with enough current capacity to drive 12 Volt lamps with 2 Amps current draw. The circuit could be used for open house displays, etc.
The flasher is driven by an LM556 dual time configured in a Push-Pull arrangement.
The flash rate can be adjusted by varying the value of the 500K ohm variable resistor. The flash rate is calculated as being from 0.54 to 3.1 Hertz.
The only real concern with this circuit is the need for a 12 volt power supply large enough for the current required by the lamps. The #1156 automotive lamps specified are rated at 2.1 amps but as only one light is on at a time the current draw for the circuit would be just slightly above 2.1 amps. Other lamps such as the #1141 draw less current.
Reprinted Url Of This Article:
http://www.seekic.com/circuit_diagram/LED_and_Light_Circuit/High_Current___Crossing_Light_Flasher_LM556.html
Print this Page | Comments | Reading(3)
Code: