Position: Home > Circuit Diagram > LED and Light Circuit > Index 13
Low Cost Custom Prototype PCB Manufacturer

LED and Light Circuit

Index 13



Multivibrator Flasher

Published:2012/12/14 20:50:00 Author:muriel | Keyword: Multivibrator Flasher

Multivibrator Flasher
  (View)

View full Circuit Diagram | Comments | Reading(1330)

A Better Looking Multivibrator Flasher

Published:2012/12/14 20:49:00 Author:muriel | Keyword: Better Looking , Multivibrator Flasher

A Better Looking Multivibrator Flasher
  (View)

View full Circuit Diagram | Comments | Reading(1040)

Basic Astable 555 Timer IC Flasher

Published:2012/12/14 20:48:00 Author:muriel | Keyword: Basic , Astable, 555 Timer IC , Flasher

Basic Astable 555 Timer IC Flasher
  (View)

View full Circuit Diagram | Comments | Reading(2528)

Basic Multivibrator Flasher

Published:2012/12/14 20:47:00 Author:muriel | Keyword: Basic , Multivibrator Flasher

Basic Multivibrator Flasher
  (View)

View full Circuit Diagram | Comments | Reading(1435)

favorite LED experiment

Published:2012/12/13 21:03:00 Author:muriel | Keyword: LED

favorite LED experiment
Sequentially Off LED Pulser This circuit uses a series of transistors with an RC pair to pulse a string of LEDs. This the favorite LED experiment I performed this summer. This flasher circuit is different in that it turns off alternate LEDs for about 1 second in sequence. When you connect this circuit to the 9 volt battery, all of the transistors are usually placed in saturation and therefore all the LEDs are on. Closing the switch on the base terminal of Q1 for a moment initiates the correct pulse sequence. The pulse initiates in Q1 which turns off the LED connected to the Q1 collector for about 1 second. When Q1 turns back on (goes into saturation), Q2 turns off. When Q2 turns back on then Q3 turns off and so on. The circuit is a closed loop and many more stages may be added. You can experiment with different base resistor and coupling capacitor values to vary the speed of the LED string or to create a sense of randomness by varying each transistor's RC stage separately. This is a fun circuit!   (View)

View full Circuit Diagram | Comments | Reading(3206)

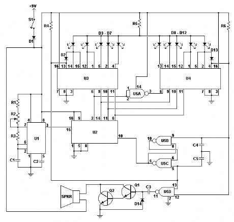
6 LED FLASHER

Published:2012/12/13 21:02:00 Author:muriel | Keyword: 6 LED, FLASHER

6 LED FLASHER
A schematic to allow the 4017 decade counter to sequentially flash 6 LEDS left-right-left-right-etc. Connect your favorite square wave oscillator to pin 14. I built 4 of these using various oscillators and LED colors. You might consider using lower DC voltages and if so, may adjust the 1K current limiting resistor by using ohm's law. The 10 small signal diodes may be any appropriate type including the 1N914 or 1N4148. None of my 4 projects exceeded 6 mA peak current draw, so battery life is excellent. I increased the 1K resistor to 1K5 in my 4th project as I found the LED's that I used too bright.   (View)

View full Circuit Diagram | Comments | Reading(2761)

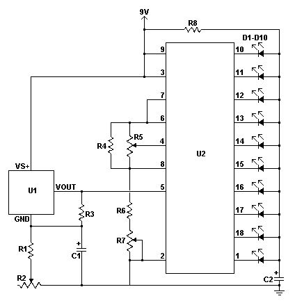
3 volt LED chaser

Published:2012/12/12 21:22:00 Author:muriel | Keyword: 3 volt, LED chaser

3 volt LED chaser
  (View)

View full Circuit Diagram | Comments | Reading(2790)

LED Chasers

Published:2012/12/12 21:22:00 Author:muriel | Keyword: LED Chasers

LED Chasers
  (View)

View full Circuit Diagram | Comments | Reading(1206)

Ringing Phone Light Flasher

Published:2012/12/12 20:57:00 Author:muriel | Keyword: Ringing Phone , Light Flasher

Ringing Phone Light Flasher
  (View)

View full Circuit Diagram | Comments | Reading(1003)

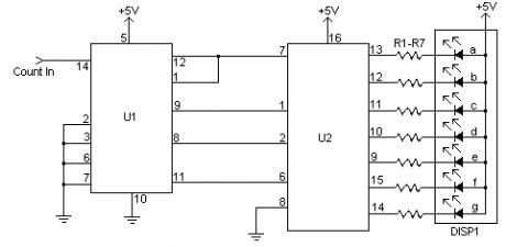
7 Segment LED Counter

Published:2012/12/10 1:02:00 Author:muriel | Keyword: 7 Segment , LED Counter

7 Segment LED Counter
  (View)

View full Circuit Diagram | Comments | Reading(2097)

TRIAC Light Dimmer

Published:2012/12/10 1:02:00 Author:muriel | Keyword: TRIAC Light Dimmer

TRIAC Light Dimmer
  (View)

View full Circuit Diagram | Comments | Reading(1820)

Strobe Light

Published:2012/12/10 1:01:00 Author:muriel | Keyword: Strobe Light

Strobe Light
  (View)

View full Circuit Diagram | Comments | Reading(0)

Simple Colour Organ

Published:2012/12/10 1:00:00 Author:muriel | Keyword: Simple Colour Organ

Simple Colour Organ
  (View)

View full Circuit Diagram | Comments | Reading(886)

LED Thermometer

Published:2012/12/10 1:00:00 Author:muriel | Keyword: LED Thermometer

LED Thermometer
  (View)

View full Circuit Diagram | Comments | Reading(1694)

LED Metronome Circuit

Published:2012/12/10 0:59:00 Author:muriel | Keyword: LED Metronome Circuit

LED Metronome Circuit
  (View)

View full Circuit Diagram | Comments | Reading(1365)

LED Chaser 2

Published:2012/12/10 0:59:00 Author:muriel | Keyword: LED Chaser

LED Chaser 2
  (View)

View full Circuit Diagram | Comments | Reading(960)

LASER Transmitter/Receiver

Published:2012/12/10 0:58:00 Author:muriel | Keyword: LASER Transmitter/Receiver

LASER Transmitter/Receiver
  (View)

View full Circuit Diagram | Comments | Reading(1329)

IR Remote Control Jammer

Published:2012/12/10 0:56:00 Author:muriel | Keyword: IR Remote , Control Jammer

IR Remote Control Jammer
  (View)

View full Circuit Diagram | Comments | Reading(1183)

IR Remote Extender Circuit

Published:2012/12/10 0:55:00 Author:muriel | Keyword: IR Remote, Extender Circuit

IR Remote Extender Circuit
  (View)

View full Circuit Diagram | Comments | Reading(1761)

Infa-Red Remote Control

Published:2012/12/10 0:54:00 Author:muriel | Keyword: Infa-Red Remote Control

Infa-Red Remote Control
  (View)

View full Circuit Diagram | Comments | Reading(1043)

Pages:13/72 1234567891011121314151617181920Under 20