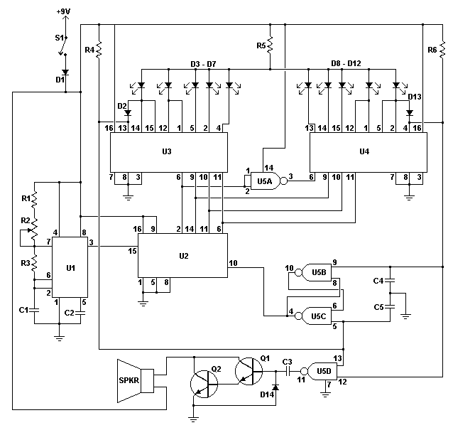
Published:2012/12/10 0:59:00 Author:muriel | Keyword: LED Metronome Circuit | From:SeekIC

Reprinted Url Of This Article:
http://www.seekic.com/circuit_diagram/LED_and_Light_Circuit/LED_Metronome_Circuit.html
Print this Page | Comments | Reading(3)
Code: