Published:2009/7/10 22:45:00 Author:May | From:SeekIC

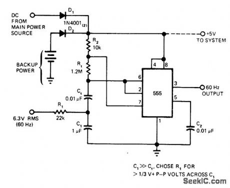
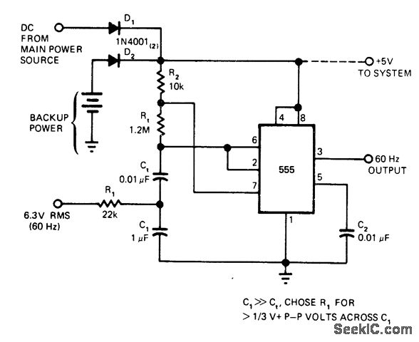
Basic 555 timer IC produces constant 60-Hz rectangular output for use as noninterruptible free-wheeling dock source. C1 introduces filtered 60-Hz power-line reference component across Ct at 2 V P-P. This signal overrides normal timing ramp of 555, causing it to act as amplifier or Schmitt trigger. When AC Iine power fails, Ct resumes normal function as timing capacitor for 60-Hz astable MVBR. Circuit can easily be adiusted for other reference frequencies.-W. G. Jung, Take a Fresh Look at New IC Timer Applications, EDN Magazine, March 20, 1977, p 127-135.
Reprinted Url Of This Article:
http://www.seekic.com/circuit_diagram/555_Circuit/60_Hz_CLOCK_OUTPUT_FROM_555.html
Print this Page | Comments | Reading(3)
Code: