Published:2011/8/11 4:51:00 Author:John | Keyword: Dual-axis magnetic field sensor, application circuit | From:SeekIC

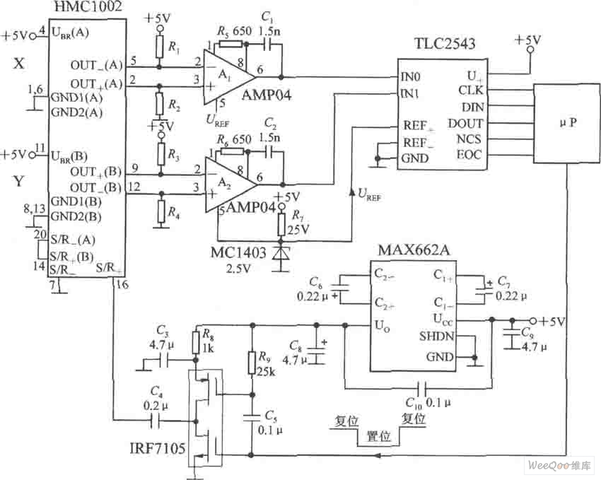
Dual-axis magnetic field sensor application circuit is shown. A two-axis magnetic sensor HMC1002 and two pieces of AMP04 (A1, A2) are used to simultaneously measure the magnetic field of X-axis direction and Y-axis direction. Dual-direction voltage signal output by HMC1002 can be respectively amplified by A1 and A2. And they are connected to the 12 bit A / D converter TLC2543 analog input and reference terminal. Then it is connected to μP through the interface circuit. MAX662A is the efficient DC / DC converter, which raises + 5 V power supply to 10 V power supply. The 10 V power supply can power the drive IRF7105. The input signal of the drive is from the μP.
Reprinted Url Of This Article:
http://www.seekic.com/circuit_diagram/555_Circuit/Dual_axis_magnetic_field_sensor_application_circuit.html
Print this Page | Comments | Reading(3)
Code: