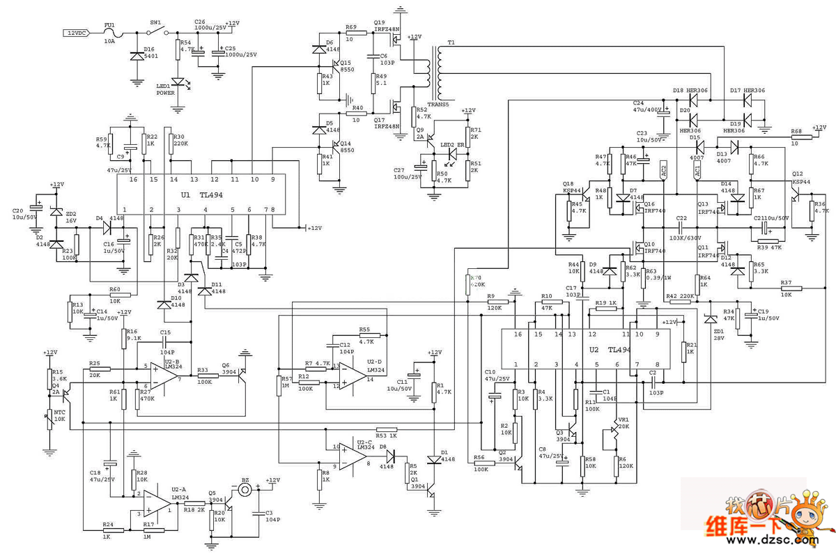
Published:2011/7/4 10:55:00 Author:John | Keyword: Inverter | From:SeekIC

Reprinted Url Of This Article:
http://www.seekic.com/circuit_diagram/555_Circuit/Inverter_circuit_150W.html
Print this Page | Comments | Reading(3)
Code: