Published:2009/7/13 2:04:00 Author:May | From:SeekIC

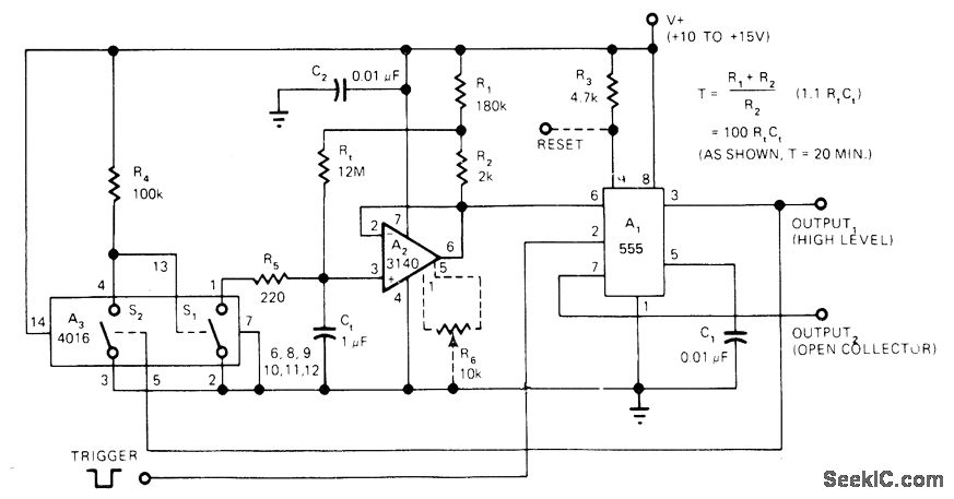
FET-input 3140 opamp is used to multiply effective values of timing components Rt and Ct, eliminating need for high-value precision resistor and large low-leakage capadtor. Combination performs as standard 555 mono except that timing equation is T = 100RtCt (for condition wherein division resistors R1 and R2 are chosen for 91-to-1 operation). Circuit has uncommitted open-collector output from pin 7 of 555, which can be referred to any voltage from 0 to + 15 V. Pin 4 is between pins 6 and 8 on 555.-W. G. Jung, Take a Fresh Look at New IC Timer Applications, EDN Magazine, March 20 1977, p 127-135.
Reprinted Url Of This Article:
http://www.seekic.com/circuit_diagram/555_Circuit/LONG_DELAY_555_MONO.html
Print this Page | Comments | Reading(3)
Code: