Published:2009/7/1 20:16:00 Author:May | From:SeekIC

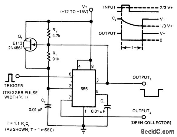
Circuit triggers on positive-going pulses and delivers negative-going output timing pulses. C1 charges when JFET switch a, is held on by high output state of timer. When output of timer goes low, Ct discharges to ground through Rt. Timing accuracy is good, and duty cycles above 99% are possible without jitter.-W. G. Jung, Take a Fresh Look at New IC Timer Applications, EDN Magazine, March 20, 1977, p 127-135.
Reprinted Url Of This Article:
http://www.seekic.com/circuit_diagram/555_Circuit/NEGATIVE_GOING_DUAL_OUTPUT_555.html
Print this Page | Comments | Reading(3)
Code: