Published:2009/7/1 2:01:00 Author:May | From:SeekIC

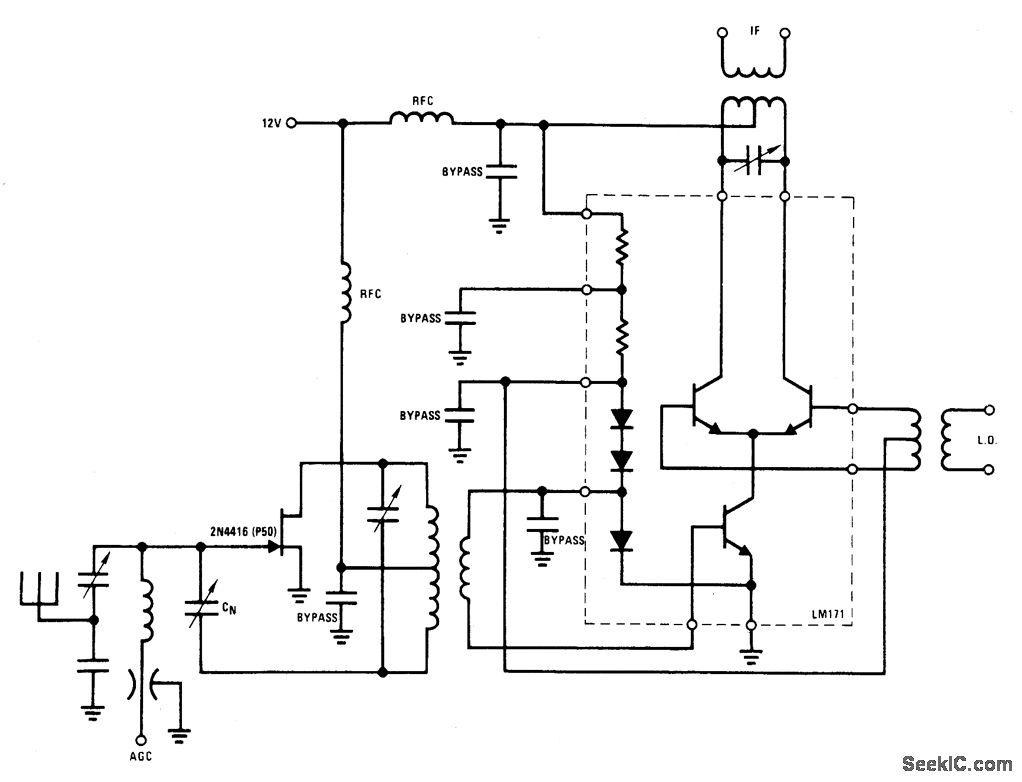
The 2N4416 JFET will provide noise figures of less than 3 dB and power gain of greater than 20 dB. The JFET's outstanding low crossmodulation and low intermodulation distortion provides an ideal characteristic for an input stage. The output feeds into an LM171 used as a balanced mixer. This configuration greatly reduces local oscillator radiation both into the antenna and into the if strip and also reduces rf signal feedthrough.
Reprinted Url Of This Article:
http://www.seekic.com/circuit_diagram/A-D_D-A_Converter_Circuit/100_MHz_CONVERTER.html
Print this Page | Comments | Reading(3)
Code: