Published:2009/6/30 2:00:00 Author:May | From:SeekIC

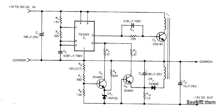
Transforms unregulated +12 VDC to current-Iimited regulated -12 VDC. Front end of 555 is connected in astable configuration, with R2 selected to give about 25 kHz at pin 3. Control of modulation input to pin 5 gives voltage regulation and current limiting. Circuit tolerates continuous operation under short-circuit conditions. With 10-V nominal output, line regulation is within 0.05% for input and output voltage ranges of 0.3 to 10 V. Load regulation is 0.2% for loads from 10 μA to 10mA when load impedance is 10 ohms,—R.Dow,Build a Short-Circuit-Proof +12V Inverter,with One IC,EDN Magazine,Sept 5,1977,p 177-178
Reprinted Url Of This Article:
http://www.seekic.com/circuit_diagram/A-D_D-A_Converter_Circuit/1_12_V_TO__12_V.html
Print this Page | Comments | Reading(3)
Code: