Published:2009/6/16 23:27:00 Author:May | From:SeekIC

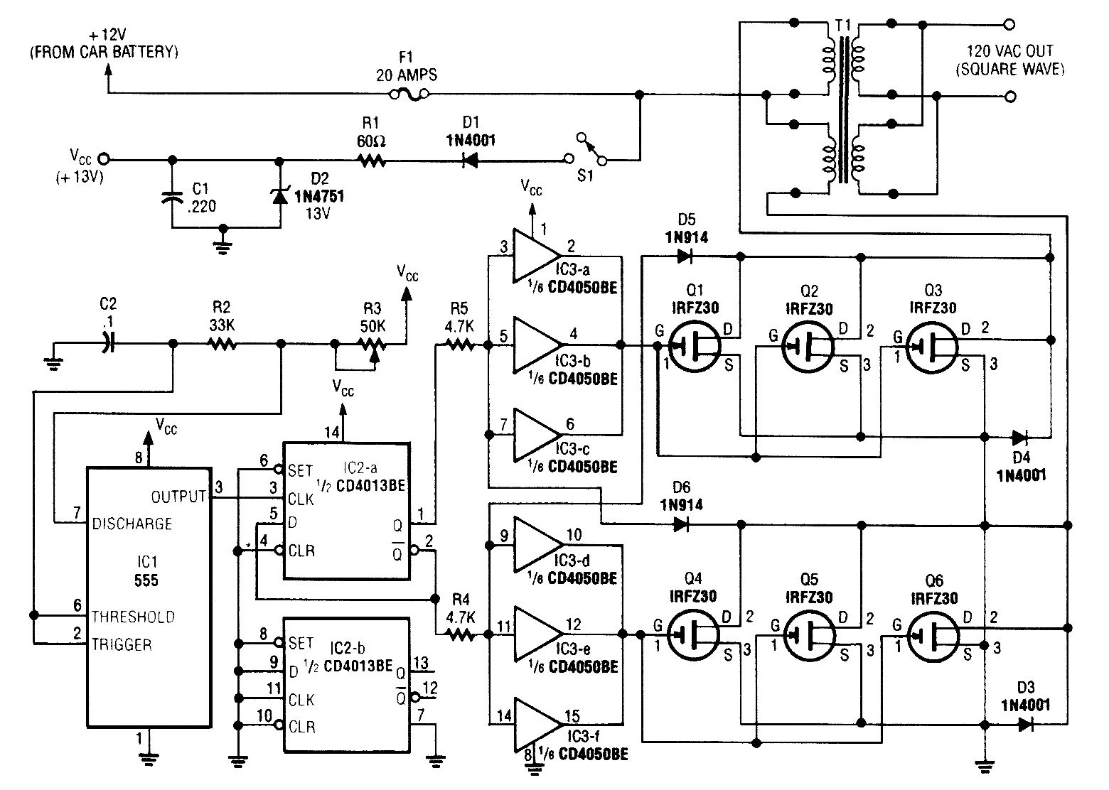
A 555 timer (IC1) generates a 120-Hz signal that is fed to a CD4013BE flip-flop (IC1-a), which divides the input frequency by two to generate a 60-Hz clocking frequency for the FET array (Q1 through Q6). Transformer T1 is a 12-/24-V center-tapped 60-Hz transformer of suitable size.
Reprinted Url Of This Article:
http://www.seekic.com/circuit_diagram/A-D_D-A_Converter_Circuit/250_W_INVERTER.html
Print this Page | Comments | Reading(3)
Code: