Published:2009/7/13 2:09:00 Author:May | From:SeekIC

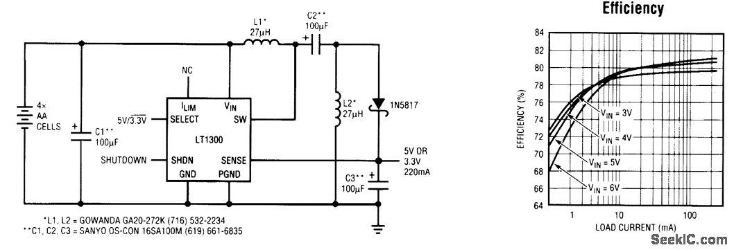
Converting the voltage from a four-cell battery pack to 5 V while using the full capacity of the batteries requires two modes of operation: step-down from an input voltage of 6 V and step-up from an input of 4 V (or less). A flyback topology can accomplish this, but uses a costly custom transformer. The LT1300 circuit shown utilizes the simple SEPIC topology, and is capable of 220 mA of output current at 5 V from a minimum 3-V input. The two inductors specified are available off the shelf. The circuit uses a boost section and a buck, or step-down, section, with the two inductors (L1 and L2) and two capacitors (C2 and C3) all acting as energy-storage elements. Efficiency is slightly less than that of a direct step up (see graph), but is better than that of an equivalent flyback configuration. Other features of the circuit include shutdown (10 μA max. supply current) with full input-to-output isolation, which allows the output to go to zero volts, yet present no load to the batteries.Also, either a 3.3-V or 5-V output can be selected by using the logic-select pin of the LT1300.
Reprinted Url Of This Article:
http://www.seekic.com/circuit_diagram/A-D_D-A_Converter_Circuit/3_TO_7_V_DC_TO_DC_CONVERTER.html
Print this Page | Comments | Reading(3)
Code: