Published:2009/7/20 3:31:00 Author:Jessie | From:SeekIC

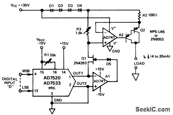
4 to 20 mA converter. The circuit drives a digitally programmed current into a grounded load, RL, according the the relationship IK 4mA (D) (16 mA). With a 10-bit D/A convener such as the AD7520 the circuit provides an output from 4 mA to 20 mA with a resolution of 155/8 μA. The maximum compliance voltage of the load is +25 volts, equivalent to a resistance of 1250 ohms maximum. Higher voltages across the load can be developed if the lower end of RL is returned to a negative voltage, but Q2 must be able to handle the additional breakdown voltage (courtesy Analog Devices, Inc.).
Reprinted Url Of This Article:
http://www.seekic.com/circuit_diagram/A-D_D-A_Converter_Circuit/4_to_20_mA_converter.html
Print this Page | Comments | Reading(3)
Code: