Published:2009/7/16 3:41:00 Author:Jessie | From:SeekIC

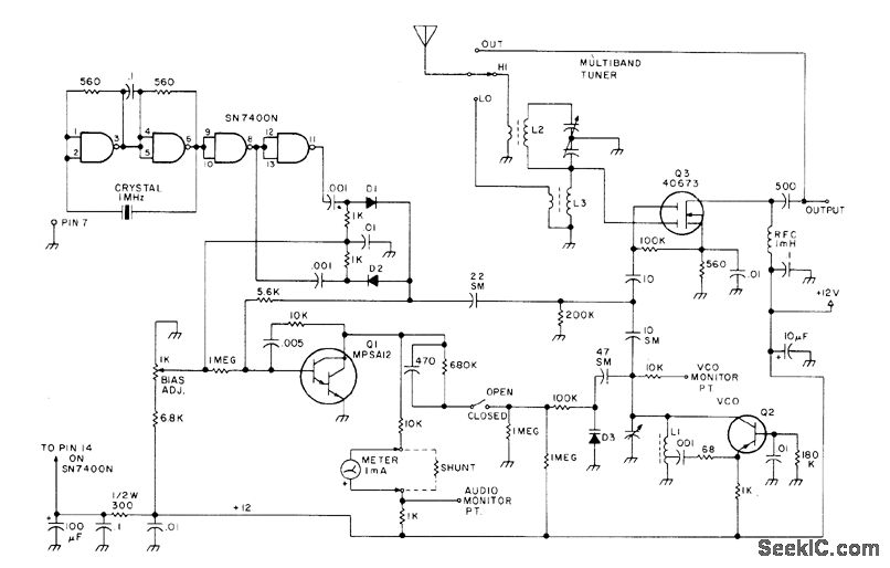
Will convert any frequency in tuning range to IF value between 3.5 and 4 MHz. Requires only three transistors and one IC. D1 and D2 can be germanium or silicon, such as 1N914 D3 is rectifier diode. Q2 can be almost any general-purpose high-frequency transistor. Two of gates in SN7400N TTL IC serve as crystal oscillator, and other two gates are buffers for detector diodes D1 and D2. Diodes are modulated by VCO Q2. Detector out, put is amplified and filtered by Q1 to produce control voltage for tuning D3. Output from mixer Q3 is untuned, with RFC as drain load element. -R. Megirian, High Frequency Utility Converter, 73 Magazine, June 1977, p 50-53.
Reprinted Url Of This Article:
http://www.seekic.com/circuit_diagram/A-D_D-A_Converter_Circuit/8_30_MHz_AMATEUR_BANDS.html
Print this Page | Comments | Reading(3)
Code: