Published:2009/7/13 2:06:00 Author:May | From:SeekIC



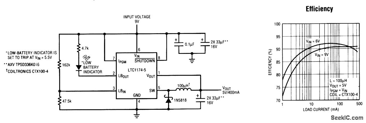
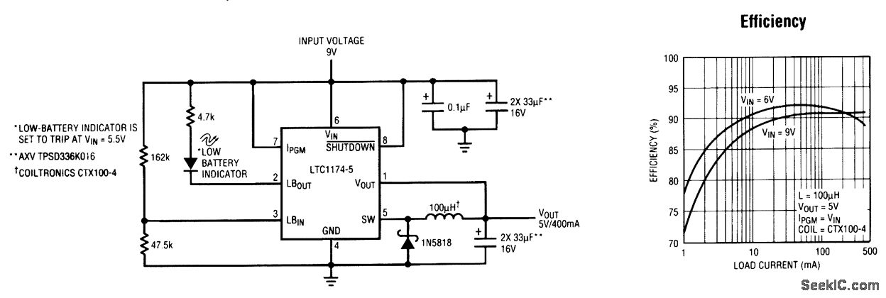
In portable applications, 9-V batteries are frequently used. For low-power dc-to-dc step-down conversion, the LTC1174 is a simple integrated solution. With its internal MOSFET power switch, the LTC1174-5 requires only four extemal parts to achieve 90-percent efficiency. All surface-mount assembly is standard, with high-frequency operation at up to a 200 kHz switching frequency. Extremely low dropout operation is possible because the LTC1174 operates at 100-percent duty cycle with low input voltages. A single logic-level input selects an output voltage of 3.3 V or 5 V.
Reprinted Url Of This Article:
http://www.seekic.com/circuit_diagram/A-D_D-A_Converter_Circuit/9_V_DC_TO_DC_CONVERTER.html
Print this Page | Comments | Reading(3)
Code: