Published:2009/7/20 4:05:00 Author:Jessie | From:SeekIC

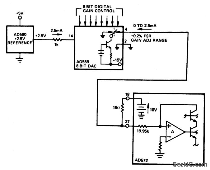
Digital gain control of a 12-bit successive approximation A/D convener (AD572) using an AD559 8-bit D/A converter (courtesy Analog Devices, Inc.).
Reprinted Url Of This Article:
http://www.seekic.com/circuit_diagram/A-D_D-A_Converter_Circuit/Digital_gain_control_of_a_12_bit_successive_approximation_A_D_convener_using_an_AD559_8_bit_D_A_converter.html
Print this Page | Comments | Reading(3)
Code: