Published:2009/7/22 21:56:00 Author:Jessie | From:SeekIC

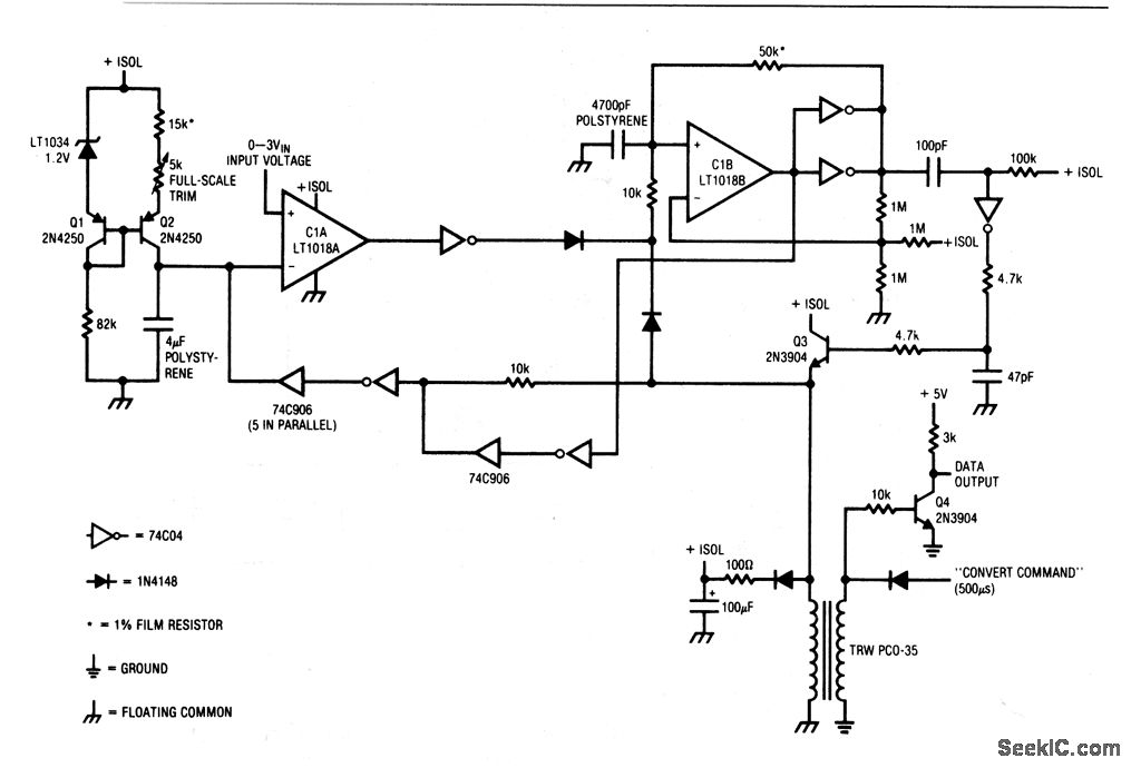
This circuit is fully floating from system ground, and is ideal for performing A/D conversion in the face of the high common-mode noise characteristics of predominantly digital systems. The circuit is also useful in industrial environments where noise and high common-mode voltages are present in transducer-fed systems. To calibrate, apply 3.000 V at the input, and trim the 5-kΩ pot for 1024 counts at the data output (Q4 collector).
Reprinted Url Of This Article:
http://www.seekic.com/circuit_diagram/A-D_D-A_Converter_Circuit/Fully_isolated_10_bit_A_D_converter.html
Print this Page | Comments | Reading(3)
Code: