Published:2009/6/26 3:39:00 Author:May | From:SeekIC

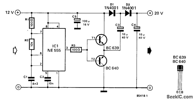
Using a 555 timer and voltage doubler, this circuit will supply ≥50mA at 20 Vdc. T1 and T2 act as power amplifiers to drive the voltage doubler. Frequency of operation is approximately 8.5 kHz.
Reprinted Url Of This Article:
http://www.seekic.com/circuit_diagram/A-D_D-A_Converter_Circuit/INDUCTORLESS_POWER_SUPPLY_CONVERTER.html
Print this Page | Comments | Reading(3)
Code: