Published:2009/7/13 3:00:00 Author:May | From:SeekIC

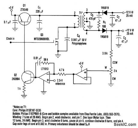
Low noise is achieved by this inexpensive and versatile 5-V-to-±12-V dc-to-dc converter. Wide-band output noise appears to be well under 500 μV p-p. The converter accepts external clocks from 80 to 120 kHz. The converter operates much like a TV horizontal deflection circuit. Q3 is a logic-level power MOSFET driven by an external clock. When Q3 is switched on, current ramps up through T1's primary. When Q3 is switched off, Q3's drain flies back to 25 Y as C4 resonates with T1's primary, transferring energy to the secondary. As the flyback voltage falls and attempts to go below ground, the intrinsic diode of the power MOSFET clamps it. In addition, the excess resonant energyflows backward through T1's primary, recharging C1. When this point is reached, Q3 is again switched on and the cycle repeats. Q3's gate (trace 2) is switched on and off when Q3's drain is near ground. Q3's gate driver power requirements are modest enough to be handled by any 74HC logic gate. Regulation is achieved by the error amplifier (LT1013). Despite the fact that Q1 acts as a linear pass transistor, converter efficiency can exceed 75 percent if the voltage drop across Q1 is minimized. This can be accornplished by either adjusting the clock frequency or tuning C4 to adjust the flyback voltage.
Reprinted Url Of This Article:
http://www.seekic.com/circuit_diagram/A-D_D-A_Converter_Circuit/LOW_NOISE_DC_TO_DC_CONVERTER.html
Print this Page | Comments | Reading(3)
Code: