Published:2009/6/30 2:32:00 Author:May | From:SeekIC

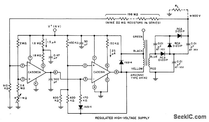
CA3094 programmable opamp is connected as oscillator for driving step-up transformer that develops suit. able high voltage for rectification in diode network. Sample of +900 V regulated output is fed to CA3080A variable opamp through 198-meg ohm resistor of voltage divider to control pulse repetition rate of oscillator. Magnitude of regulated output is controlled by pot R. Regulation is within 1% for loads of 5 to 26μA. DC-to-DC conversion efficiency is about 50%.— Circuit Ideas for RCA Linear ICs, RCA Solid State Division, Somerville, NJ, 1977, p 19.
Reprinted Url Of This Article:
http://www.seekic.com/circuit_diagram/A-D_D-A_Converter_Circuit/REGULATED__900_V_FROM__6_V.html
Print this Page | Comments | Reading(3)
Code: