Published:2009/7/6 5:14:00 Author:May | From:SeekIC

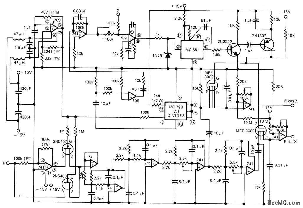
Circutt accepts DC input voltages R and X and generates two DC output voltages R sin X and R cos X. Can be used in guidance computers to solve coordinate conversion problems (polay to rectangular) and in feedback systems to convert rectangular to polar coordinate. Sine wave is generater by chopping input signalR and filtering resulting square wave. Sine wave is then samlpled at time controlled by X to generate R sin X. Cosine output is obtained by shifting first output 90oinphase.Circuit also generates proper sampling pulses and contains two sample-and-hold circuits on outPuts-W. H. Licata, Solid-State Resolver, EDN Magaz,ne, July 20, 1973, p 82-83.
Reprinted Url Of This Article:
http://www.seekic.com/circuit_diagram/A-D_D-A_Converter_Circuit/RESOLVER.html
Print this Page | Comments | Reading(3)
Code: