Published:2009/7/20 3:58:00 Author:Jessie | From:SeekIC

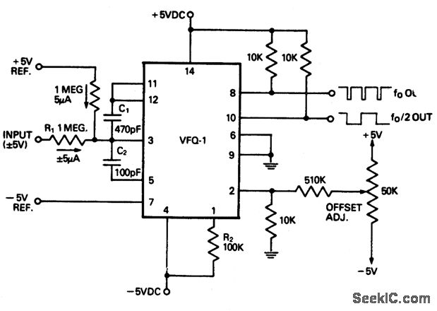
Voltage-to-frequency converter for bipolar operation. Full scale output is 20 kHz.Chip used is the Datel VFQ-1 14-pin DIP.outputs at fo and fo/2 are possible(courtesy Datel Systems, Inc.).
Reprinted Url Of This Article:
http://www.seekic.com/circuit_diagram/A-D_D-A_Converter_Circuit/Voltage_to_frequency_converter_for_bipolar_operation.html
Print this Page | Comments | Reading(3)
Code: