Published:2013/3/12 1:10:00 Author:Ecco | Keyword: 100W , bridge amplifier | From:SeekIC

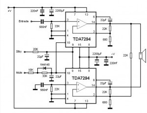
This 100W bridge amplifier circuit can increase the power level of the audio signal from a source that has a LINE output type.
Reprinted Url Of This Article:
http://www.seekic.com/circuit_diagram/Amplifier_Circuit/100W_bridge_amplifier_based_TDA7294.html
Print this Page | Comments | Reading(3)
Code: