Published:2013/3/18 1:39:00 Author:Ecco | Keyword: 100 Watt, High Quality, Power Amplifier | From:SeekIC

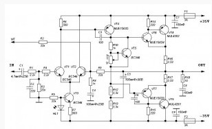
The amplifier is completely based on discrete elements without any OS and other tricks. When working on the load and power 4 Ohm 35V amplifier has an output up to 100W. If there is a need to connect the load 8 Ohm power can be increased to + /-42V, in this case, we get the same 100W.
It is strongly recommended not to increase the voltage more than 42V, or you can go without the output transistors. When operating in bridge mode to be used an 8-ohm load, or, again, are deprived of any hope for the survival of the output transistors. By the way, we must note that the protection against short-circuit in the load is not provided, so you have to be careful. To use the amplifier in bridged mode, you must login MT bolted to the output of another amplifier to the input signal and which. The remaining input is closed to ground. Resistor R11 is used to set the quiescent current output transistors. Capacitor C4 determines the correct boundary gain and reduce its not worth it – get the self-oscillation at high frequencies.
Reprinted Url Of This Article:
http://www.seekic.com/circuit_diagram/Amplifier_Circuit/100_Watt_High_Quality_Power_Amplifier.html
Print this Page | Comments | Reading(3)
Code: