Published:2013/3/14 3:03:00 Author:Ecco | Keyword: 100mW Stereo Amplifier | From:SeekIC

This 100mW stereo amplifier is designed to integrate with a mixer, or can be used independently or as a basis for a multi-box headphone amplifier (box 4 headphone amplifiers for example). It operates under a balanced power supply with a range from + / -9 V and + / -18 V.
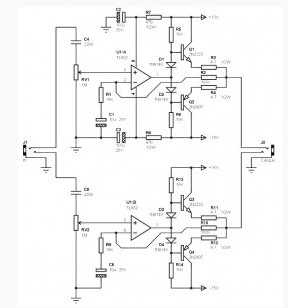
The 100mW stereo amplifier based TL 082 circuit is based on the combination of op amp and an output stage (pseudo) two push-pull transistors, capable of delivering power to feed more than comfortable headphones, even if it at an average performance.Input of both left and right channels will be carried out through a stereo female jack if you want to embed this amp in a box reserved for this purpose. Of course, this jack will not be necessary if the integration is made with your own mixer.
Reprinted Url Of This Article:
http://www.seekic.com/circuit_diagram/Amplifier_Circuit/100mW_Stereo_Amplifier_Circuit_based_TL082.html
Print this Page | Comments | Reading(3)
Code: