Published:2013/7/15 20:04:00 Author:muriel | Keyword: 10W , Audio Amplifier | From:SeekIC

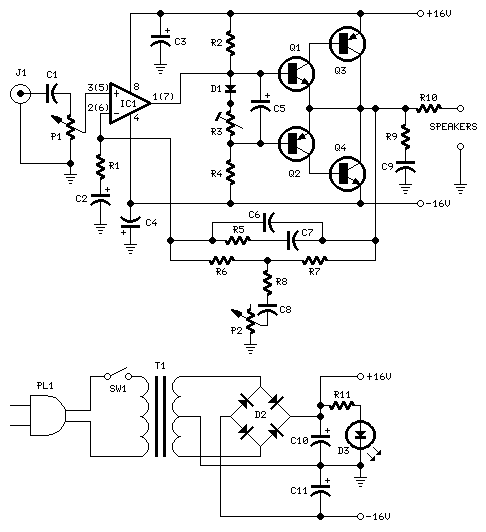
Parts:P1 22K Log.Potentiometer (Dual-gang for stereo)P2 100K Log.Potentiometer (Dual-gang for stereo)R1 820R 1/4W ResistorR2,R4,R8 4K7 1/4W ResistorsR3 500R 1/2W Trimmer CermetR5 82K 1/4W ResistorR6,R7 47K 1/4W ResistorsR9 10R 1/2W ResistorR10 R22 4W Resistor (wirewound)C1,C8 470nF 63V Polyester CapacitorC2,C5 100uF 25V Electrolytic CapacitorsC3,C4 470uF 25V Electrolytic CapacitorsC6 47pF 63V Ceramic or Polystyrene CapacitorC7 10nF 63V Polyester CapacitorC9 100nF 63V Polyester CapacitorD1 1N4148 75V 150mA DiodeIC1 NE5532 Low noise Dual Op-ampQ1 BC547B 45V 100mA NPN TransistorQ2 BC557B 45V 100mA PNP TransistorQ3 TIP42A 60V 6A PNP TransistorQ4 TIP41A 60V 6A NPN TransistorJ1 RCA audio input socket
Power supply parts:R11 1K5 1/4W ResistorC10,C11 4700uF 25V Electrolytic CapacitorsD2 100V 4A Diode bridgeD3 5mm. Red LEDT1 220V Primary, 12 + 12V Secondary 24-30VA Mains transformerPL1 Male Mains plugSW1 SPST Mains switch
This design is based on the 18 Watt Audio Amplifier, and was developed mainly to satisfy the requests of correspondents unable to locate the TLE2141C chip. It uses the widespread NE5532 Dual IC but, obviously, its power output will be comprised in the 9.5 - 11.5W range, as the supply rails cannot exceed ±18V.As amplifiers of this kind are frequently used to drive small loudspeaker cabinets, the bass frequency range is rather sacrificed. Therefore a bass-boost control was inserted in the feedback loop of the amplifier, in order to overcome this problem without quality losses. The bass lift curve can reach a maximum of +16.4dB @ 50Hz. In any case, even when the bass control is rotated fully counterclockwise, the amplifier frequency response shows a gentle raising curve: +0.8dB @ 400Hz, +4.7dB @ 100Hz and +6dB @ 50Hz (referred to 1KHz).
Notes:Can be directly connected to CD players, tuners and tape recorders.Schematic shows left channel only, but C3, C4, IC1 and the power supply are common to both channels.Numbers in parentheses show IC1 right channel pin connections.A log type for P2 ensures a more linear regulation of bass-boost.Don't exceed 18 + 18V supply.Q3 and Q4 must be mounted on heatsink.D1 must be in thermal contact with Q1.Quiescent current (best measured with an Avo-meter in series with Q3 Emitter) is not critical.Set the volume control to the minimum and R3 to its minimum resistance.Power-on the circuit and adjust R3 to read a current drawing of about 20 to 25mA.Wait about 15 minutes, watch if the current is varying and readjust if necessary.A correct grounding is very important to eliminate hum and ground loops. Connect in the same point the ground sides of J1, P1, C2, C3 &C4. Connect C9 at the output ground.Then connect separately the input and output grounds at the power supply ground.
Technical data:Output power: 10 Watt RMS @ 8 Ohm (1KHz sinewave)Sensitivity: 115 to 180mV input for 10W output (depending on P2 control position)Frequency response: See Comments aboveTotal harmonic distortion @ 1KHz: 0.1W 0.009% 1W 0.004% 10W 0.005%Total harmonic distortion @ 100Hz: 0.1W 0.009% 1W 0.007% 10W 0.012%Total harmonic distortion @10KHz: 0.1W 0.056% 1W 0.01% 10W 0.018%Total harmonic distortion @ 100Hz and full boost: 1W 0.015% 10W 0.03%Max. bass-boost referred to 1KHz: 400Hz = +5dB; 200Hz = +7.3dB; 100Hz = +12dB; 50Hz = +16.4dB; 30Hz = +13.3dB
Reprinted Url Of This Article:
http://www.seekic.com/circuit_diagram/Amplifier_Circuit/10W_Audio_Amplifier.html
Print this Page | Comments | Reading(3)
Code: