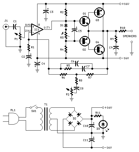
Published:2012/12/19 21:32:00 Author:muriel | Keyword: 10W , Audio Amplifier, Bass-boost | From:SeekIC

Reprinted Url Of This Article:
http://www.seekic.com/circuit_diagram/Amplifier_Circuit/10W_Audio_Amplifier_with_Bass_boost.html
Print this Page | Comments | Reading(3)
Code: