Published:2009/6/15 22:03:00 Author:May | From:SeekIC

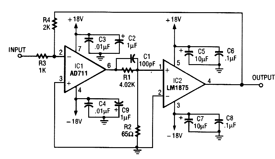
By using an LM1875, suitably heatsinked, a 10-W amplifier that uses two IC devices can be built, IC2 must be heatsinked.
Reprinted Url Of This Article:
http://www.seekic.com/circuit_diagram/Amplifier_Circuit/10_W_NONINVERTING_COMPOSITE_AMPLIFIER.html
Print this Page | Comments | Reading(3)
Code: