Published:2013/3/14 2:55:00 Author:Ecco | Keyword: 10 W Power amplifier | From:SeekIC

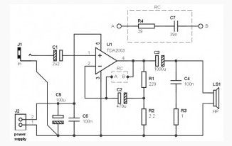
This 10 W Power amplifier, is simple to perform, and works with a single power source between 12 V and 18 V. It is based on the use of type TDA2003 integrated amplifier, capable of its own to deliver around 10 W power to the load of 2 ohms and the power supply voltage of 18 V, the distortion level of 10% (0.15% up to 7.5 W). With the use of two types of integrated circuits is in bridge mode, it is possible to quadruple the output power amplifier to 40 W (2 ohm load, with 18 V power supply and a distortion of 10% – 30 W max for the distortion of 0.15%).
The 10 W Power amplifier circuit diagram, based on the application note from SGS-Thomson, suggests the relative simplicity of this achievement. And that’s mainly what made the TDA2003 is popular (according to the TDA2002, a little less powerful but you can use here without changing anything else in the components).
Reprinted Url Of This Article:
http://www.seekic.com/circuit_diagram/Amplifier_Circuit/10_W_Power_amplifier_based_TDA2003.html
Print this Page | Comments | Reading(3)
Code: