Published:2009/7/9 1:07:00 Author:May | From:SeekIC

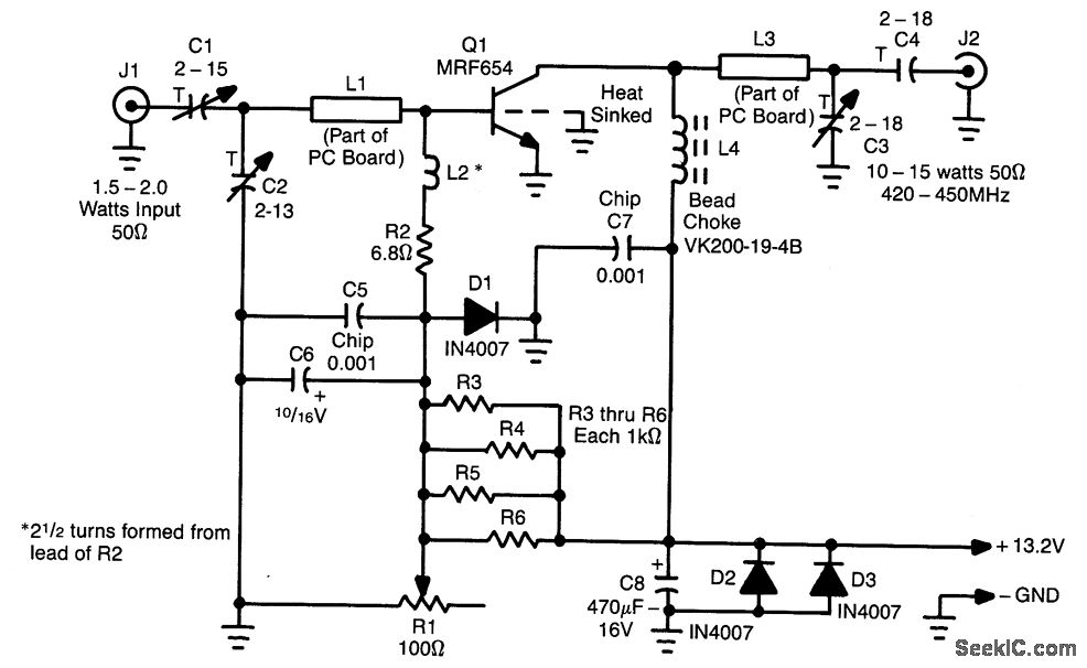
This amplifier is useful for applications where a 10- to 15-W peak-envelope-power (PEP) signal is needed in the 420- to 520-MHz range. C1, C2, and L1 form a matching network for amplifter Q1. L3, C3, and C4 form an output matching network for a 50-Ω load. L2, R2, D1, and R3 through R6with bias adjust R1) form a biasing network for Q1. D2 and D3 provide polarity protection for Q1, which must be heat-sinked. A kit of all parts including case and PC board is available from North Country Radio, P.O. Box 53, Wykagyl Station, New Rochelle, NY 10804.
Reprinted Url Of This Article:
http://www.seekic.com/circuit_diagram/Amplifier_Circuit/10_to_15_W_ATV_LINEAR_AMPLIFIER.html
Print this Page | Comments | Reading(3)
Code: