Published:2013/3/13 0:59:00 Author:Ecco | Keyword: 1500 Watt, RF Amplifier | From:SeekIC

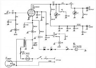
This 1500 watt RF amplifier circuit can be used to drive your transmitter antenna, it can also include driving to the source of the RF high power, microwave heating, and draw the structure of the resonant cavity.
Reprinted Url Of This Article:
http://www.seekic.com/circuit_diagram/Amplifier_Circuit/1500_Watt_RF_Amplifier_Circuit.html
Print this Page | Comments | Reading(3)
Code: