Published:2013/3/12 1:24:00 Author:Ecco | Keyword: 15 W , class B , audio amplifier | From:SeekIC

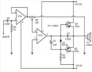
The 15 W class B audio amplifier circuit shown here is a simple class B audio amplifier based onLM833 op amp, TIP41 and TIP42 transistors. LM833 is a dual operational amplifier with high scanning speed and low distortion designed specifically for audio applications. This audio amplifier circuit can provide 15 watts of audio output to a 8-12 ohm speaker with a supply voltage of + /-12V DC dual power.
Dual operational amplifier in the LM833 IC is used here. IC1a is wired as a buffer and C3 works as input decoupling capacitor DC. IC1b is wired inverter mode and it provides a negative feedback. Complementary power transistors TIP41 and TIP42 are wired in Class B push pull system and they drive the speaker. Diode D1 provides a bias voltage of 0.7 V in pair of push-pull and capacitors C2 protect 0.7 V bias voltage through D1 from heavy surge voltage at the output of IC1b.
Reprinted Url Of This Article:
http://www.seekic.com/circuit_diagram/Amplifier_Circuit/15_W_class_B_audio_amplifier_circuit.html
Print this Page | Comments | Reading(3)
Code: