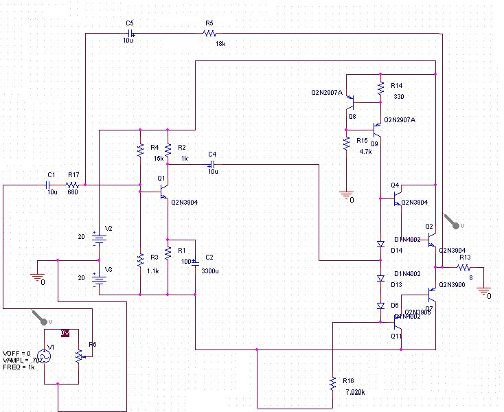
Published:2012/11/19 21:45:00 Author:muriel | Keyword: 15 Watt, Amplifier circuits | From:SeekIC

Reprinted Url Of This Article:
http://www.seekic.com/circuit_diagram/Amplifier_Circuit/15_Watt_Amplifier_circuits.html
Print this Page | Comments | Reading(3)
Code: