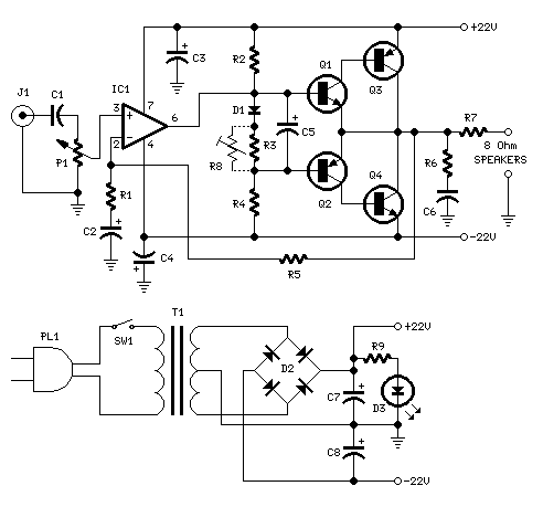
Published:2012/12/19 21:28:00 Author:muriel | Keyword: 18W, Audio Amplifier | From:SeekIC

Reprinted Url Of This Article:
http://www.seekic.com/circuit_diagram/Amplifier_Circuit/18W_Audio_Amplifier.html
Print this Page | Comments | Reading(3)
Code: