Published:2009/6/29 1:27:00 Author:May | From:SeekIC

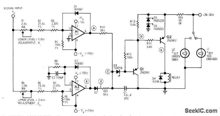
When positive input voltage is between Ievels set by R1 and R5, relay is actuated and green indicator lamp is turned on. Red lamp is on for voltages outside Iimits of window. Article gives design equations and traces operation of circuit. Number of components can be greatly reduced by changing opamps to LM111 comparators.—J.C. Nirschl, 'Window' Comparator Indicates System Status, EDN|EEE Magazine, June 15, 1971, p 49-50.
Reprinted Url Of This Article:
http://www.seekic.com/circuit_diagram/Amplifier_Circuit/19_21_V_WINDOW_COMPARATOR.html
Print this Page | Comments | Reading(3)
Code: