Published:2009/6/23 2:53:00 Author:Jessie | From:SeekIC

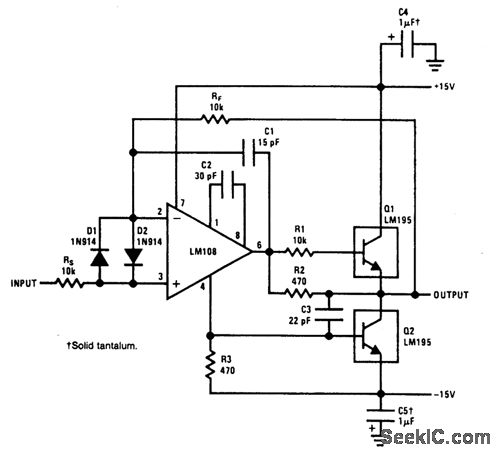
This power voltage follower is good to 300 kHz.
Reprinted Url Of This Article:
http://www.seekic.com/circuit_diagram/Amplifier_Circuit/1_A_VOLTAGE_FOLLOWER.html
Print this Page | Comments | Reading(3)
Code: