Published:2009/7/20 2:59:00 Author:Jessie | From:SeekIC

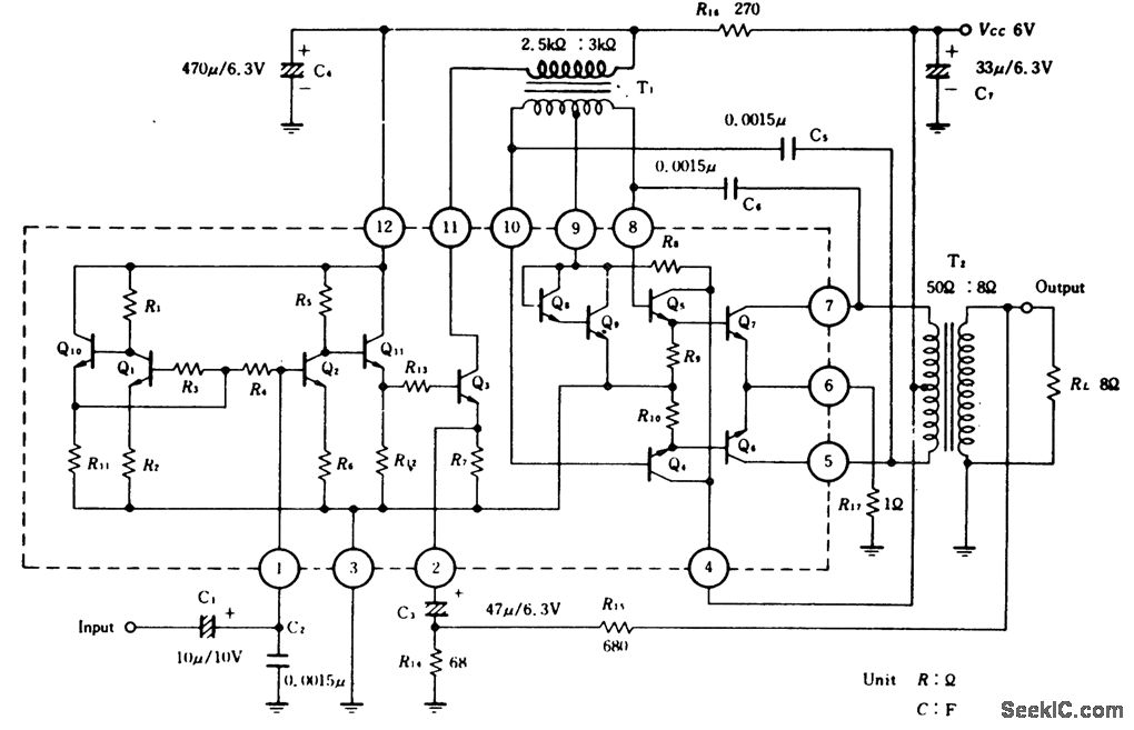
1-watt audio power amplifier using an ECG1033. Supply voltage is 6 volts. Typical voltage gain at 1 kHz is 47 dB. Packaging for the ECG1033 is a 12-pin plastic pack with metal tabs (courtesy GTE Sylvania Incorporated).
Reprinted Url Of This Article:
http://www.seekic.com/circuit_diagram/Amplifier_Circuit/1_watt_audio_power_amplifier_using_an_ECG1033.html
Print this Page | Comments | Reading(3)
Code: