Published:2013/3/14 2:56:00 Author:Ecco | Keyword: 2×50 mW, Stereo Headphone amplifier | From:SeekIC

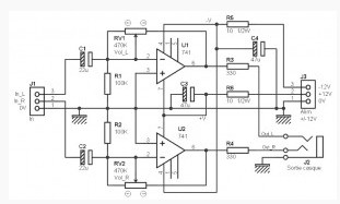
This headphone amplifier uses common components and probably will fill those looking for a really simple assembly. This is a typical Stereo Headphone amplifier example of what was found on the cheap small mixer, and even on some tables for mobile disco. The headset used can have impedance of 8 ohms and 200 ohms, this value is more appropriate here.
The Stereo Headphone amplifier schematic above you can see that simplicity is really up, since it shows all the components necessary for both left and right channels. Do not expect miracles from this type of assembly, the distortion can be quite important if you push too much volume … If you are looking for a headphone amp that sounds “loud and clear” for listening to your classical music pieces in your couch, I’m sorry, this circuit will probably not meet your expectations. But ‘normal’ use, it is a good small amp with extra nice.
Reprinted Url Of This Article:
http://www.seekic.com/circuit_diagram/Amplifier_Circuit/2×50_mW_Stereo_Headphone_amplifier.html
Print this Page | Comments | Reading(3)
Code: