Published:2009/7/6 2:01:00 Author:May | From:SeekIC

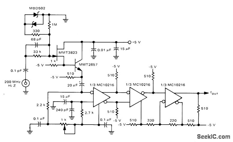
Developed for use ahead of prescaler in 200-MHz auto ranging frequency counter. Provides high input impedance to count-sensing device. Circuit includes Schmitt trigger action. Sensitivity is about 50 mV P-P.-T. Balph, A 200 MHz Autoranging MECL-McMOS Frequency Counter, Motorola, Phoenix, AZ, 1975, AN-742,p 10.
Reprinted Url Of This Article:
http://www.seekic.com/circuit_diagram/Amplifier_Circuit/200_MHz_BUFFER.html
Print this Page | Comments | Reading(3)
Code: