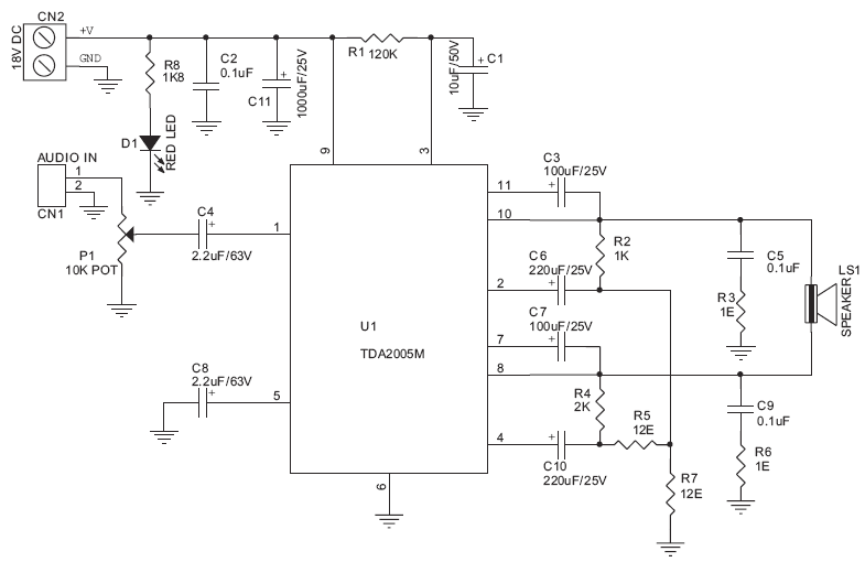
Published:2012/10/29 1:48:00 Author:muriel | Keyword: 20-W , Bridge Audio Amplifier | From:SeekIC

Reprinted Url Of This Article:
http://www.seekic.com/circuit_diagram/Amplifier_Circuit/20_W_Bridge_Audio_Amplifier.html
Print this Page | Comments | Reading(3)
Code: