Published:2012/10/12 22:37:00 Author:muriel | Keyword: 21W, Class AB, amplifier | From:SeekIC

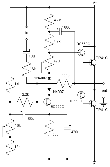
This is an instrument amplifier for monitoring music when on stage. It provides 21W output power of this little design. Previously I had a decent 10W amplifier (RED Free Circuits), but we blew that one somehow. Now I will put this into the old box. I haven't built it yet, but the simulations say it works as I designed. In this design, wiring is important due to no differential amplifier. I might need to add ripple rejection with a zener as in the above design.
Reprinted Url Of This Article:
http://www.seekic.com/circuit_diagram/Amplifier_Circuit/21W_Class_AB_amplifier.html
Print this Page | Comments | Reading(3)
Code: